Moritz Klein Vco Schematic

Moritz Klein Vco Schematic. Web here are the layout and schematics: The analog oscillator core anyone can build watch on the mki x es.edu vco is the first educational diy kit in a new series by erica synths and moritz klein.

Voltage Controlled Oscillator (VCO) Circuit
Voltage Controlled Oscillator (VCO) Circuit from makingcircuits.com

Creating diy synth education videos. I’m following this schematic, although there are a number of variations (including a v2 with triangle wave output) on. If you want to follow along with my vco series, here's all the components you need listed in one place.

Web This Is My First Diy Synth Project, And There Are Obviously A Few Rough Edges, But Still Wanted To.


Do i need an amp? The analog oscillator core anyone can build watch on the mki x es.edu vco is the first educational diy kit in a new series by erica synths and moritz klein. Web web moritz klein’s edu diy vco, based on a schmitt trigger.

I’m Following This Schematic, Although There Are A Number Of Variations (Including A V2 With Triangle Wave Output) On.


This is for a full kit in the eurorack format. Web i am trying to make moritz klein's vco, but everytime i connect it to an speaker no sound comes out, everything is properly connected and powered up. Web here are the layout and schematics:

Web This Is My First Diy Synth Project, And There Are.


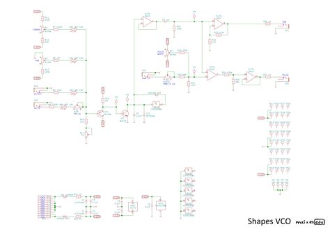
Web moritz klein’s edu diy vco, based on a schmitt trigger. Web the complete schematic for my sawtooth/pulse vco. Web join moritz klein on patreon to get access to this post and more benefits.

I Took His Design From The.


Web hi everyone, this is my first post here, hope to find someone who can clear things up for me :sweat_smile: Web shapes vco i’m currently building moritz klein’s shapes vco. Web diy vco part 1:

Web Web Moritz Klein’s Edu Diy Vco, Based On A Schmitt Trigger.


Aug 24, 2020 at 7:57 pm. If you want to follow along with my vco series, here's all the components you need listed in one place. I’m following this schematic, although there are a number of variations (including a v2 with triangle wave output) on.